Inhaltsangabe
Die Verwaltung des Blindenzentrum St. Raphael
Das Blindenzentrum wurde von Betroffenen initiiert und aufgebaut und wird von und mit ihnen geführt. Durch die Zusammenarbeit von Selbstbetroffenen und Fachkräften entsteht eine Professionalität, die eine optimale Dienstleistung für blinde und sehbehinderte Menschen garantiert.
Derzeit besteht unser Team aus 56 Mitarbeitern, die in den verschiedensten Bereichen tätig sind. Landesweit unterstützen freiwillige Helfer und Praktikanten unsere Arbeit.
Das Blindenzentrum St. Raphael wird von einem siebenköpfigen Verwaltungsrat geführt:
Nikolaus Fischnaller
Präsident
Riccardo Tomasini
Vizepräsident
Dr. Peter Gliera
Rechnungswesen
Dr. Karl Psenner
Öffentlichkeitsarbeit
Anna Elfriede Kirmaier
Mitglied Verwaltungsrat
Eva Rabanser
Mitglied Verwaltungsrat
Armin Zingerle
Mitglied Verwaltungsrat
Magdalena Hofer
In beratender Funktion
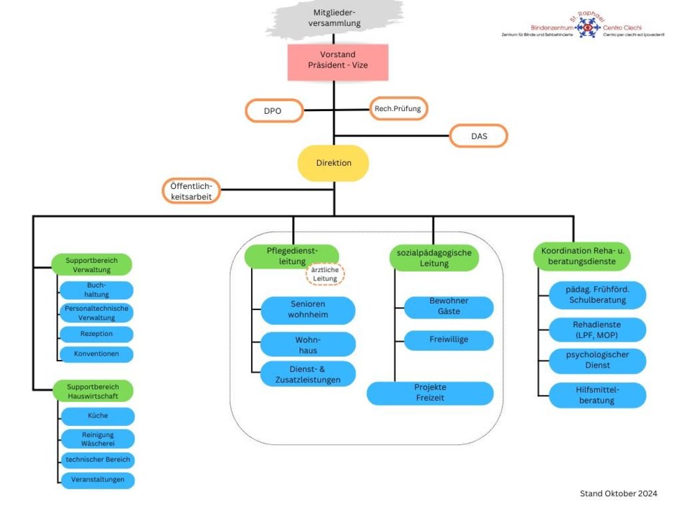
Organigramm Blindenzentrum
Art. 1 BEZEICHNUNG-SITZ
Der Verein Blindenzentrum St. Raphael – Onlus ist ein am 20. Juli 1979 in Bozen gegründeter Verein und hat seinen Sitz in 1-39100 Bozen. Mit Beschluss des Vorstandes kann die Adresse innerhalb der Gemeinde von Bozen verlegt werden. Der Verein hat am 10. Februar 1999 seine Qualifizierung als Onlus erklärt und hat mit Dekret Nr. 11251/2016 vom 08.07.2016 durch die Eintragung in das Landesregister der juristischen Personen unter Nr. 523 die Rechtspersönlichkeit des Privatrechtes erhalten.
Nach Eintragung in das vom Art. 45 des gesetzesvertretenden Dekrets vom 03.07.2017, Nr. 117 vorgesehenen staatlichen Einheitsregisters des Dritten Sektors lautet die Bezeichnung „Blindenzentrum St. Raphael – VDS-ETS”
Art. 2 VEREINSZWECK UND TÄTIGKEITEN
I. Allgemeine Zielsetzung des Vereines ist es, die Blinden- und Sehbehinderten in Südtirol zu fördern und in jeglicher Form zu unterstützen.
II. Im Sinne des Art. 5, Absatz 1 der gesetzgebenden Verordnung Nr. 117 vom 03.07.2017 übt der Verein zur Umsetzung seiner solidarischen und gemeinnützlichen Zielsetzungen hautsächlich oder ausschließlich Tätigkeiten von allgemeinem Interesse in folgenden Bereichen aus:
Punkt q) soziale Unterkünfte, auch im Sinne des Dekretes des Ministeriums für Infrastrukturen vom 22. April 2008 und spätere Änderungen, sowie jegliche andere Tätigkeit mit Wohncharakter zur Befriedigung von sozialen, sanitären, kulturellen, ausbildnerischen und Arbeitsbedürfnissen.
III. Der Vorstand kann im Sinne des Art. 6 des GvD 117/2017 beschließen gewerbliche Tätigkeiten auszuüben, weiche instrumentell und sekundär zur Haupttätigkeit sind. 1
IV. Die allgemeine Zielsetzung wird wie folgt umgesetzt:
A) durch die Führung des Blindenzentrums „St. Raphael” in Bozen:
– Übernahme aller gesetzlichen und steuerlichen Verpflichtungen;
– jede Tätigkeit, die es erlaubt, dem Blindenzentrum „St. Raphael” finanzielle Mittel oder sonstige Hilfe zukommen zu lassen und die sich für das Blindenzentrum „St. Raphael” als nützlich erweist, vorausgesetzt, dass Punkt D) berücksichtigt wird:
– Erstellung und Überprüfung der Aufnahmekriterien in das Blindenzentrum “St. Raphael”;
– Erstellung und Überprüfung der eventuellen Hausordnung des Blindenzentrums St. Raphael”;
– Festsetzung der Tagessätze der einzelnen Heimgäste;
– Abschluss der Konventionen mit öffentlichen und privaten
Körperschaften usw.;
B) durch die Führung von landesweiten Diensten, wie Frühförderung, Schulberatung, Reha-Dienste, Beratung,
Unterstützung, Betreuung und Pflege;
C) durch die Vermittlung von Blindenhilfsmitteln und Produkten,die von Blinden hergestellt oder von ihnen für irgendeine Tätigkeit gebraucht werden;
D) die Tätigkeit des Vereins darf nicht im Widerspruch zu den Interessen und zur Zielsetzung des „Blindenapostolates Südtirol” stehen, welches eine juristische Person des Privatrechtes ist; Da alle Tätigkeiten des Vereines für Blinde und stark Sehbehinderte bestimmt sind, verfolgt der Verein ausschließlich Zielsetzungen sozialer Solidarität, so wie im 1. Absatz des Art. 4 der Gesetzgebenden Verordnung Nr. 117 vom 03Juli 2017 vorgesehen.
Für die Durchführung des Vereinszwecks, strebt der Verein den Abschluss von Konventionen mit der öffentlichen Verwaltung an.
Bei der Durchführung der institutionellen Tätigkeit beruft sich der Verein auch auf die ehrenamtliche Tätigkeit seiner Mitglieder oder der Mitglieder der eigenen Mitgliedsorganisationen. Unter Berücksichtigung der aufgrund von Konventionen durchgeführten Tätigkeiten und innerhalb der zur Gewährleistung der ordentlichen Tätigkeiten erforderlichen Grenzen, kann der Verein im Rahmen der Gesetzesbestimmungen Arbeitnehmer einstellen, selbständige Mitarbeiter beauftragen und die Leistungen von freiwilligen Zivildienern, freiwilligen Sozialdienst Leistenden und Freiwilligen beanspruchen.
Im Rahmen des Vereinszwecks kann der Verein sämtliche Finanz- und Immobiliengeschäfte sowie Geschäfte mit beweglichen Gütern durchführen, Garantieleistungen erbringen und Realsicherheiten stellen.
Überdies kann der Verein in der vom Vorstand als bestgeeignet erachteten Kooperationsform mit öffentlichen und privaten Körperschaften, ehrenamtlichen Verbänden und Körperschaften des Dritten Sektors Zusammenarbeiten, sofern diese in ähnlichen oder mit der Vereinstätigkeit verbundenen Bereichen wirken. Im Rahmen dieser Zusammenarbeit können die institutionellen Dienste erbracht und die organisatorischen und verwaltungstechnischen Aufgaben ausgeführt werden.
Der Verein ist in der Ausübung seiner Tätigkeit unpolitisch und überparteilich.
Art. 3 DAUER
Die Dauer des Vereins ist unbefristet.
Art. 4 VERMÖGEN
Der Verein hat ein Vermögen von mindestens Euro 5.500,00.
Das Vereinsvermögen besteht aus beweglichen und unbeweglichen Gütern, aus eventuellen Reservefonds, die mit Bilanzüberschüssen gebildet werden, und wird durch folgende Einnahmen eingebracht:
I. Mitgliedsbeiträge und Spenden der Mitglieder;
II. Einnahmen aus organisierten Sammlungen von Fonds;
III. Beiträge und Entgelte für die im Rahmen von Konventionen geleisteten Dienste, die von öffentlichen Verwaltungsbehörden für die Erbringung sozialer Dienste gezahlt werden;
IV. eventuelle Spenden, Schenkungen und Hinterlassenschaften, von Privaten und Körperschaften;
V. sonstige zulässige Einnahmen aller Art, sowie Einkünfte aus weiteren Tätigkeiten gemäß Art. 6 des GvD 117/2017, die zur Finanzierung der im allgemeinen Interesse ausgeübten Haupttätigkeit beitragen.
Es ist ausdrücklich verboten, Gewinne und Bilanzüberschüsse sowie Fonds, Reserven oder Kapital während des Bestehens der Organisation, auch auf indirektem Wege, zu verteilen.
Das Vermögen und die Bilanzüberschüsse müssen zur Durchführung von der Satzung vorgesehen Vereinstätigkeiten eingesetzt werden.
Art. 5 VEREINSMITGLIEDER UND DEREN PFLICHTEN UND RECHTE
Die Aufnahme von Mitgliedern erfolgt durch den Vorstand. Die Ablehnung der Aufnahme neuer Mitglieder muss innerhalb von 60 Tagen begründet werden. Mitglieder können physische Personen und/oder Vereine mit oder ohne Rechtspersönlichkeit sein, die ihre Tätigkeit auf einem Gebiet ausüben, das mit dem Vereinszweck (Art. 2) vereinbar ist.
Es können auch Körperschaften des Dritten Sektors mit ähnlichem Zweck oder Körperschaften ohne Gewinnabsichten Mitglieder der Körperschaft werden.
Die Mitglieder unterliegen einer einheitlichen Regelung hinsichtlich der Mitgliedsverhältnisse und -bestimmungen. Jegliche Einschränkung der Mitgliedschaft mit Bezug auf die Mitgliedschaftsdauer ist ausdrücklich ausgeschlossen. Alle Mitglieder sind in der Mitgliederversammlung stimmberechtigt
Alle Mitglieder haben das Recht und gleichzeitig auch die Verpflichtung an der Mitgliederversammlung teilzunehmen, und zum erfolgreichen Erreichen des Vereinszwecks beizutragen. Zudem sind die Mitglieder verpflichtet den vom Vorstand beschlossenen Mitgliedschaftsbeitrag einzuzahlen. Die Nichtbezahlung des Mitgliedsbeitrages stellt einen Ausschlussgrund dar.
Weiters können Mitglieder ausgeschlossen werden: wegen eines die Vereinsziele schädigenden Verhaltens;
wegen wiederholter Verletzung von Pflichten, die sich aus der Satzung, aus der Geschäftsordnung oder aus den Beschlüssen der Vereinsorgane ergeben; wegen der Verursachung von erheblichen materiellen oder moralischen Schäden zu Lasten des Vereins.
Der Ausschluss wird vom Vorstand verfügt und begründet. Gegen den Ausschluss kann bei der Generalversammlung Einspruch erhoben werde.
Alle Vereinsmitglieder haben das Recht in die Vereinsregister Einsicht zu nehmen und sich auf eigene Kosten Auszüge daraus machen zu lassen. Die Einsicht in das Register der Versammlungen des Vorstandes müssen begründet werden.
Die Mitgliedschaft ist nicht übertragbar. Die Leistungen der Vereinsmitglieder werden ehrenamtlich erbracht. Eine zeitweise Mitgliedschaft ist ausgeschlossen. Die Aufwertung der Mitgliedschaft ist ausgeschlossen.
Art. 6 VEREINSORGANE
Die Organe des Vereins sind:
– die Mitgliederversammlung
– der Vorstand
– der Präsident
– das Rechnungsprüfungsorgan
Die Vereinsämter werden grundsätzlich ehrenamtlich ausgeübt. Den Vorstandsmitgliedern können lediglich die tatsächlichen Kosten und Sonderleistungen für die durchgeführte Tätigkeit erstattet oder vergütet werden.
Art. 7 MITGLIEDERVERSAMMLUNG
Die Mitgliederversammlung ist die Versammlung aller Mitglieder des Vereins.
Die Vereinsmitglieder werden in der Mitgliederversammlung durch die Mitglieder selbst oder durch die gesetzlichen Vertreter oder durch eine von diesen eigens bevollmächtigte Person der Körperschaft vertreten.
Sie wird am Vereinssitz oder anderswo in der Sitzgemeinde, vom Präsidenten des Vorstandes oder bei seiner Verhinderung vom Vizepräsidenten acht Tage vor Abhaltung, einberufen. Die Einberufung zur Mitgliederversammlung muss Tagesordnung, Datum, Uhrzeit und Ort der Versammlung in erster und zweiter Einberufung beinhalten und, mittels Post, Email oder zertifiziertem Email an die von jedem Vereinsmitglied angegebenen Adressen erfolgen.
Der Vorsitzende der Mitgliederversammlung überprüft das Recht auf Teilnahme und das Stimmrecht bei der Mitgliederversammlung.
Die Mitgliederversammlung muss mindestens einmal im Jahr innerhalb des Monats Juni zur Genehmigung des Jahresabschlusses und des Haushaltsvoranschlages einberufen werden. Die Bilanz sowie die Berichte des Vorstands und des Rechnungsprüferkollegiums werden am Sitze des Vereins 15 (fünfzehn) Tage vor der Mitgliederversammlung hinterlegt und stehen allen interessierten Mitgliedern zur Einsichtnahme zur Verfügung.
Art. 8 ZUSTÄNDIGKEIT DER MITGLIEDERVERSAMMLUNG
Die Mitgliederversammlung:
a) ernennt und widerruft die Mitglieder der Vereinsorgane;
b) ernennt und widerruft das Kontrollorgan und dessen Präsident;
c) genehmigt die Bilanz und den Haushaltsvoranschlag;
d) beschließt über die Verantwortung der Vereinsorgane und veranlasst Haftungsklagen;
e) beschließt über Satzungsänderungen;
f) genehmigt das Reglement zum Ablauf der Mitgliederversammlung;
g) beschließt die Auflösung, die Umwandlung, die Verschmelzung oder die Spaltung der Körperschaft;
h) beschließt über alles was ihr per Gesetz, vom Gründungsakt oder der Satzung anvertraut wird.
Die Mitgliederversammlung ist gültig:
in erster Einberufung, wenn mehr als die Hälfte der Stimmberechtigten anwesend sind;
in zweiter Einberufung, die mindestens eine Stunde nach der ersten Einberufung erfolgen muss, unabhängig von der Zahl der Anwesenden. Außerdem ist die Mitgliederversammlung einzuberufen, wenn dies für notwendig gehalten wird oder wenn dies von wenigstens einem Zehntel der Mitglieder unter Angabe der Gründe verlangt wird.
Die Beschlüsse der Mitgliederversammlung sind gültig, wenn die absolute Mehrheit der Anwesenden dafür gestimmt hat, mit folgenden Ausnahmen:
– für die Beschlussfassung zur Auflösung des Vereins, ist die Zustimmung von drei Viertel der Vereinsmitglieder (mit Berücksichtigung auch der Nichtanwesenden) notwendig;
– für die Beschlussfassung unter Buchstabe e), ist die Anwesenheit von mindestens der Hälfte der Mitglieder und die Zustimmung der Mehrheit der Anwesenden erforderlich.
Wird der Verein aufgelöst, beschließt die Mitgliederversammlung die Übertragung des Vermögens an eine Körperschaft des Dritten Sektors nach Möglichkeit innerhalb der Provinz Bozen im Sinne des Art. 9 der gesetzgebenden Verordnung Nr. 117 vom 03.07.2017.
Die gemäß den Bestimmungen des Gesetzes und der Satzung gefassten Beschlüsse sind für alle Mitglieder bindend, selbst wenn sie nicht teilgenommen oder bei der Abstimmung dagegen gestimmt haben.
Die Protokolle der Versammlung werden vom Präsidenten und vom Schriftführer der Mitgliederversammlung unterzeichnet.
Art. 9 VORSITZ DER MITGLIEDERVERSAMMLUNG
Den Vorsitz der Mitgliederversammlung führt der Vorsitzende des Vorstandes, im Falle einer Verhinderung sein Stellvertreter.
Art. 10 TEILNAHME MITGLIEDERVERSAMMLUNG
An der Mitgliederversammlung können alle Mitglieder gleichberechtigt teilnehmen. Jedes Mitglied kann sich von einem anderen Mitglied durch
schriftliche Vollmacht vertreten lassen. Jedes Mitglied kann nur ein anderes vertreten.
Art. 11 GESCHÄFTSJAHR
Das Geschäftsjahr läuft vom 01. Jänner bis zum 31. Dezember.
Art. 12 VORSTAND
Der Verein wird von einem Vorstand geleitet. Dieser besteht aus mindestens 5 bei höchstens 9 Mitgliedern, die von der Mitgliederversammlung gewählt werden. Die zu wählenden Vorstandsmitglieder müssen aus den Mitgliedern oder den gesetzlichen Vertretern der Vereinsmitglieder beziehungsweise deren Bevollmächtigten, gewählt werden. Jedes volljährige Mitglied des Vereins hat das aktive und passive Wahlrecht.
Die Mitglieder des Vorstands bleiben 4 Jahre im Amt, verfallen mit der Genehmigung der Bilanz des letzten Amtsjahres und können wiedergewählt werden.
Die aus welchen Gründen auch immer während der Amtsausübung ausgefallenen Vorstandsmitglieder können vom Vorstand durch Kooptierung ersetzt werden. Bis zu Ihrer Bestätigung durch die Mitgliederversammlung haben die kooptierten Vorstandsmitglieder lediglich beratende Funktionen.
Die gemäß des gegenständlichen Artikels kooptierten Vorstandsmitglieder bleiben bis zur nächsten Mitgliederversammlung im Amt und können dann für die restliche Dauer der Amtsperiode durch Wahl von der
Mitgliederversammlung bestätigt oder ersetzt werden. Der Vorstand wählt in seiner ersten Sitzung nach den Wahlen aus den eigenen Reihen den Präsidenten und den Vizepräsidenten und ernennt den Schriftführer, der auch nicht Vorstandsmitglied sein kann.
Der Vorstand kann den Verfall jener Vorstandsmitglieder erklären, die drei Mal hintereinander ohne berechtigten Grund unentschuldigt den Vorstandssitzungen fernbleiben.
Dem Vorstand stehen weitest reichende Befugnisse im Rahmen der ordentlichen und außerordentlichen Vereinsführung zu. Hierbei sind seiner Tätigkeit, im Einklang mit den satzungsmäßigen Bestimmungen und den von der Mitgliederversammlung beschlossenen Ausrichtungen, keinerlei Grenzen gesetzt, unbeschadet der Befugnisse, die von der Satzung oder vom Gesetz der Mitgliederversammlung vorbehalten sind.
Der Zuständigkeit des Vorstandes Vorbehalten sind unter anderem:
a) die Wahl eines Präsidenten;
b) die Wahl eines Vizepräsidenten;
c) die Benennung eines Schriftführers;
d) die Ausarbeitung des Jahresabschlusses und des Haushaltsvoranschlages innerhalb von fünf Monaten nach Abschluss des Geschäftsjahres;
e) eventuelle Abänderungen der Satzung vorzuschlagen;
f) die Benennung des Vereinsdirektors sowie die Vergabe anderer Ämter, die im Einklang mit dem Gesetz angebracht oder notwendig erscheinen und die Festlegung der jeweiligen Aufgaben und Befugnisse;
g) die Festlegung eines Mitgliedschaftsbeitrages, una tantum oder jährlich; die Festsetzung eines Mitgliedsbeitrages ist nicht zwingend vorgeschrieben.
Mit Ausnahme der in der voranstehenden Liste angeführten Aufgaben kann der Vorstand einen Teil der eigenen Zuständigkeiten an einzelne Vorstandsmitglieder oder an Gruppen von Vorstandsmitgliedern delegieren, wobei die Grenzen ihrer Befugnisse festgelegt werden müssen, und den
Präsidenten ermächtigen, Vollmachten für einzelne Rechtsgeschäfte oder für Handlungskategorien an leitende Führungskräfte des Vereins oder an Vertrauenspersonen zu erteilen.
Die Beschlüsse sind gültig, wenn wenigstens die Hälfte der Vorstandsmitglieder, darunter der Präsident oder der Vizepräsident, anwesend sind und die absolute Mehrheit der Anwesenden dafür gestimmt hat
Der Vorstand wird vom Präsidenten oder im Falle einer Verhinderung vom Vizepräsidenten am Vereinssitz oder anderswo in Südtirol alle drei Monate und sonst bei jeder Notwendigkeit oder auf Antrag von mindestens drei Vorstandsmitgliedern einberufen, mittels Post oder mittels Email an der von jedem Vorstandsmitglied angegebenen Email-Adresse.
Über die behandelten Themen wird bei den Sitzungen des Vorstands ein Protokoll geführt, welches vom Präsidenten und vom Schriftführer unterzeichnet wird. Das Protokoll wird in der Regel, nachdem es von den Vorstandsmitgliedern bei der nächsten Sitzung überprüft und genehmigt wurde, in das dafür vorgesehene Protokollbuch übertragen und vom Präsidenten und dem Schriftführer unterzeichnet. Bei Dringlichkeit kann das wie oben unterschriebene Protokoll sofort eingetragen werden.
Der Rücktritt eines Vorstandsmitglieds muss mittels Einschreibebrief an den Präsidenten des Vorstandes und an den Präsidenten des Rechnungsprüferkollegiums mitgeteilt werden. Der Rücktritt wird wirksam sobald der Einschreibebrief am Vereinssitz eingelangt ist, außer wenn mehr als die Hälfte der Vorstandsmitglieder zurücktreten. Der Vorstand verfasst einen Begleitbericht zum Jahresabschluss, welcher der Mitgliederversammlung zur Genehmigung vorgelegt werden muss. Weiters erstellt er im Sinne des Art. 14 der gesetzgebenden Verordnung Nr. 117 vom 03.07.2017 die Sozialbilanz, die laut Gesetz hinterlegt wird.
Art. 13 DER PRÄSIDENT
Der Präsident, und in seiner Abwesenheit oder bei Verhinderung der Vizepräsident, vertritt den Verein gegenüber Dritten und vor Gericht. Der Präsident und der Vizepräsident werden vom Vorstand gewählt, bleiben für 4 Jahre im Amt bzw. bis zur Neuwahl des Vorstands gemäß Art. 10, Abs. 2 oder bis zu ihrer Absetzung, die durch den Vorstand erfolgt. Sie können auf jeden Fall wiedergewählt werden.
Dem gewählten Präsidenten und im Falle seiner Abwesenheit oder bei Verhinderung dem Vizepräsidenten sind nachstehende Aufgaben übertragen:
a) dafür zu sorgen, dass die Beschlüsse der Mitgliederversammlung und des Vorstands erfüllt werden;
b) Beaufsichtigung der Entwicklung des Vereins;
c) Überwachung der Einhaltung der Satzungsbestimmungen;
d) die Übernahme der Befugnisse des Vorstandes in besonderen Dringlichkeitsfällen, vorbehaltlich der Genehmigung durch letzteren bei der ersten darauffolgenden Sitzung;
e) Überwachung der wirtschaftlich-finanziellen Gebarung des Vereins;
f) Einberufung und Vorsitz der Mitgliederversammlungen und Vorstandssitzungen.
Art. 14 DER DIREKTOR
Der Direktor ist direkt dem Präsidenten unterstellt und kann nachstehende Aufgaben haben:
a) die Umsetzung der zur Vollstreckung der Beschlüsse des Vorstands
erforderlichen Maßnahmen;
b) die Oberaufsicht über die operativen Tätigkeiten und die eventuelle Personalverwaltung;
c) die Unterstützung des Präsidenten bei der Durchführung der Vereinstätigkeiten;
d) er übernimmt normalerweise die Funktion des Schriftführers des Vorstands;
e) er sorgt für die Verwahrung der Dokumente;
f) die Überwachung der buchhalterischen Tätigkeiten;
g) die Erledigung sämtlicher Aufgaben, die ihm in konkreter Weise gemäß Art.
10 der Satzung durch eine eigene Vollmacht anvertraut werden.
Art. 15 DAS RECHNUNGSPRÜFERKOLLEGiUM
Die Geschäftsführung des Vereins wird in Sinne der Art. 30 und/oder 31 der gesetzgebenden Verordnung Nr. 117 vom 03.07.2017 von einem Einzelprüfer odereinem Kollegium bestehend aus drei effektiven und zwei Ersatzmitgliedern geprüft. Die Amtsdauer des Rechnungsprüferkollegiums entspricht jenem des Vorstandes.
Art. 16 STREITFÄLLE
Jeder Streitfall zwischen Mitgliedern oder einzelnen von ihnen und dem Verein, der einer schiedsrichterlichen Entscheidung zugeführt werden kann, betreffend die Auslegung oder die Erfüllung der Vereinstätigkeit und der vorliegenden Satzung wird, soweit dieser im Schlichtungswege gelöst werden kann, dem schlichtenden Urteil von drei Schiedsrichtern anvertraut. Zwei davon werden von einer jeden der streitenden Parteien und der dritte von den Ersteren gewählt. Im Falle von Uneinigkeit wird der dritte Schiedsrichter vom Präsidenten des Bozner Landesgerichtes ernannt. Die Schiedsrichter entscheiden innerhalb von 90 (neunzig) Tagen nach Güte und Billigkeit ohne formales Verfahren und mit letztinstanzlichem Urteilsspruch. Ausgenommen sind Streitfälle im Dringlichkeitsverfahren laut Art. 700 Zivilprozessordnung.
Art. 17 SCHLUSSBESTIMMUNGEN
Für alles, was nicht ausdrücklich in vorliegender Satzung geregelt ist, finden die Bestimmungen der Art. 14 ff. des ZGB und des GvD 117/2017 Anwendung.